Skip to main content

Leutnant Gustl

Figuren

Figurenkonstellation

Leutnant Gustl – Figurenkonstellation
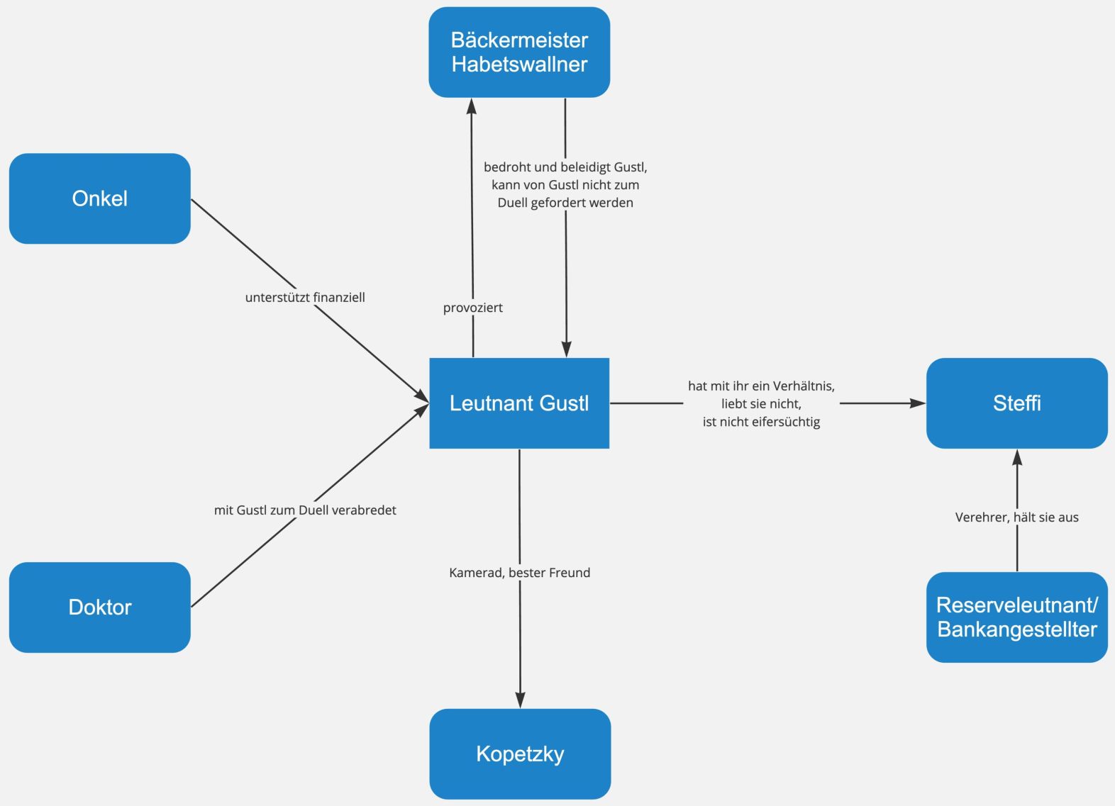
  • Gustl

    Gustl ist in Graz geboren und jetzt Mitte Zwanzig. Er hat sich gegen den Rat seiner älteren Schwester entschieden, Ökonomie zu studieren und unter der Obhut des reichen Onkels zu arbeiten, und ist zum Militär gegangen. Gerne wäre er Kavallerist geworden, aber dafür reichte das elterliche Vermögen nicht hin. Mit achtzehn Jahren war er Stellvertreter, mit zwanzig Jahren Leutnant. Zurzeit ist er in Wien stationiert, aber er war auch schon in Przemysl, in Galizien. Bei seinem ersten Urlaub in Graz, gerade also, als er den Militärdienst begonnen hatte, machte er seine ersten sexuellen Erfahrungen mit einer Böhmin, die etwa sein doppeltes Alter hatte. In Przemysl hatte er ein Verhältnis mit der Frau des dortigen Hauptmanns. Unter seinen übrigen Affären sticht die Adel‘ hervor, die ihm besonders zugetan war. Seit etwa einem halben Jahr hat er mit Steffi, wohnhaft in der Gußhausstraße, ein Verhältnis: Sie ist mit einem Bankangestellten zusammen, den Gustl für einen Juden hält.

    Trotz seines nüchternen, illusionslosen, mitunter das Zynische streifenden Realismus, hält er seine patriotische Gesinnung für authentisch, und fühlt sich von einem gewissen Doktor gekränkt, der behauptet, nicht alle Offiziere seien zum Militär gegangen, nur um das Vaterland zu verteidigen. Er bedauert, noch keinen Krieg erlebt zu haben. Er hegt einen Widerwillen gegen alles Unmilitärische.

    Seine Gewohnheiten sind die eines jungen Offiziers. Er geht ins Kaffeehaus, spielt Karten, hat Affären, verrichtet seinen Dienst, bittet, wenn er Spielschulden hat, um Geld beim Onkel, und macht bei diesem und bei der Familie im Sommer Pflichtbesuche. Sein Ehrgeiz geht auf eine Affäre mit einer gesellschaftlich höherstehenden Frau.

  • Steffi

    Steffi ist die derzeitige Geliebte Gustls und um die achtundzwanzig Jahre alt. Das Verhältnis läuft seit kaum einem halben Jahr. Sie ist mit einem Bankangestellten und Reserveleutnant zusammen und oft gezwungen, Gustl abzusagen. So ist sie auch am Abend des Konzerts mit ihrem Verehrer verabredet. Sie hat mit Gustl erotisch konnotierte Augenzeichen abgemacht, die sie einander geben, wenn sie in Gesellschaft ihres Verehrers ist. Wenn er sie ganz für sich hätte, würde ihr Gustl die Arbeit in einem Geschäft anraten. Er liebt sie nicht: Am Ende ist sie für ihn austauschbar. Auch sie scheint ihn nicht so sehr zu schätzen, wie etwa die frühere Geliebte Gustls mit Namen Adel‘.

  • Bäckermeister Habetswallner

    Der Bäckermeister Habetswallner verkehrt gewohnheitsmäßig in dem Kaffeehaus, in dem Gustl Stammkunde ist. Er spielt dort Tarok mit Herrn Schlesinger und Herrn Wasner von der Kunstblumenhandlung und beliefert das Kaffeehaus mit Gebäck. Er hört sich, wie Gustl, das Oratorium im Musikverein an und nutzt geschickt seine körperliche Überlegenheit und das große Gedränge aus, als Gustl ihn in der Schlange zur Garderobe bedrängt und beleidigt. In derselben Nacht trifft ihn auf der Treppe zu seiner Wohnung der Schlag und er stirbt.

  • Klara

    Klara ist die ältere Schwester Gustls, achtundzwanzig Jahre alt und noch ledig. Zu ihr hat er ein vergleichsweise inniges Verhältnis. Sie hatte ihm von der Offizierslaufbahn abgeraten. Das letzte Mal hat sie Gustl an Neujahr gesehen, als sie ihn in Graz zur Bahn begleitet hat.

  • Vater

    Der Vater Gustls ist gerade in Pension gegangen.

  • Mutter

    Die Mutter Gustls musste neulich eine Kränkung überwinden – Weihnachten sah sie noch schlecht aus. Sie macht sich wohl Sorgen wegen der Ehelosigkeit ihrer Tochter.

  • Onkel

    Von dem reichen Onkel wünscht sich Gustl eine regelmäßige finanzielle Unterstützung. Jetzt muss er jedesmal um eine größere Summe bitten. Sein Vermögen lässt die Suche Klaras nach einem Ehemann nicht ganz hoffnungslos erscheinen.

  • Kopetzky

    Kopetzky ist Gustls wichtigster Kamerad und außerhalb seiner engeren Familie der einzige, an dem ihm etwas liegt. Er hat Gustl die Karten für das Konzert gegeben, denn seine Schwester singt im Chor.

  • Adel

    Sie war die Geliebte Gustls vor mehr als zwei Jahren und ihm besonders zugetan. Sie arbeitete in einem Geschäft. Bei der Trennung weinte sie. Gerade die Harmonie in dem Verhältnis machte es Gustl langweilig.

  • Johann

    Johann ist der Bursche, der Gustl bedient.

  • Rudolf

    Rudolf ist der Kellner im Kaffeehaus, der Gustl die Nachricht vom Tode Habetswallners überbringt.

  • Doktor

    Der Doktor hat in der von den Mannheimern gegebenen Gesellschaft behauptet, nicht alle Offiziere seien nur deshalb beim Militär, um das Vaterland zu verteidigen. Der angesprochene Gustl forderte ihn daraufhin zum Duell.

  • Frau Mannheimer

    Reiche Frau der gehobenen Gesellschaft, die zur Geliebten zu haben Gustls höchsten Ehrgeiz befriedigen würde. Um sie müsste er sich aber sehr bemühen.

  • Franziski

    Franziski ist der einzige im Regiment Gustls, der stärker ist als er.

  • Blany, Friedmair

    Kameraden Gustls. Blany würde er seine Bücher vermachen.

  • Bokorny

    Immer noch in Galizien stationierter Kamerad Gustls.

  • Libitzky, Wermutek

    Kameraden Gustls in Galizien, die, wie er vermutet, auch etwas mit der Frau des dortigen Hauptmanns hatten.

  • Ladinser

    Ladinser kehrte mit Gustl und Kopetzky am Abend im Ronacher ein, als sie vorigen September gerade in Kagran bei Wien eingerückt waren.

  • Ringeimer

    Ringeimer musste den Dienst quittieren, als ein Fleischselcher – ein Zivilist also – ihn ohrfeigte, nachdem er ihn mit seiner Frau erwischt hatte. Er ist aufs Land gezogen und hat geheiratet.

Veröffentlicht am 28. Dezember 2023. Zuletzt aktualisiert am 28. Dezember 2023.