- Inhaltsangabe
- Zusammenfassung und Analyse
- Kapitel 1 + 2: »Die Neger« und »Es regnet«
- Kapitel 3 + 4: »Die reichen Plebejer« und »Das Brot«
- Kapitel 5 + 6: »Die Pest« und »Das Zeitalter der Fische«
- Kapitel 7 + 8: »Der Tormann« und »Der totale Krieg«
- Kapitel 9 + 10: »Die marschierende Venus« und »Unkraut«
- Kapitel 11 + 12: »Der verschollene Flieger« und »Geh heim«
- Kapitel 13 + 14: »Auf der Suche nach den Idealen der Menschheit« und »Der römische Hauptmann«
- Kapitel 15 + 16: »Der Dreck« und »Z und N«
- Kapitel 17 + 18: »Adam und Eva« und »Verurteilt«
- Kapitel 19 + 20: »Der Mann im Mond« und »Der vorletzte Tag«
- Kapitel 21 + 22: »Der letzte Tag« und »Die Mitarbeiter«
- Kapitel 23 + 24: »Mordprozeß Z oder N« und »Schleier«
- Kapitel 25 + 26: »In der Wohnung« oder »Der Kompass«
- Kapitel 27 + 28: »Das Kästchen« oder »Vertrieben aus dem Paradies«
- Kapitel 29 + 30: »Der Fisch« oder »Er beißt nicht an«
- Kapitel 31 + 32: »Fahnen« oder »Einer von fünf«
- Kapitel 33 + 34: »Der Klub greift ein« oder »Zwei Briefe«
- Kapitel 35 + 36: »Herbst« und »Besuch«
- Kapitel 37 + 38: »Die Endstation« und »Der Köder«
- Kapitel 39 + 40: »Im Netz« und »Der N«
- Kapitel 41 + 42: »Das Gespenst« oder »Das Reh«
- Kapitel 43 + 44: »Die anderen Augen« oder »Über den Wassern«
- Figuren
- Zitate und Textstellen
- Historischer Hintergrund und Epoche
- Aufbau des Werkes
- Sprache und Stil
- Interpretation
- Rezeption und Kritik
- Prüfungsfragen
- Glossar
- Quellenangaben
Jugend ohne Gott
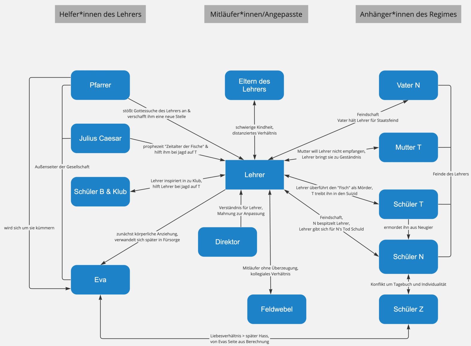
Figuren
Figurenkonstellation
-
Figuren:
Die meisten der im Roman auftretenden Figuren bleiben namenlos oder werden nur auf ihre Funktion oder Berufsbezeichnung reduziert, beispielsweise der Lehrer, der Pfarrer, der Feldwebel, der Direktor. Nur wenige wie Eva und die Prostituierte Nelly haben einen Namen, von einigen Schülern wie W und N wird dieser nur am Rande erwähnt.
Auch der Ich-Erzähler bleibt namenlos, seine Schüler nennt er gar nur bei den Anfangsbuchstaben ihrer Nachnamen. All dies trägt zu einer Entindividualisierung bei, die das repräsentative Potenzial der Figuren erhöht.
Alle Personen stehen in einem Verhältnis zum Lehrer und lassen sich über ihre Nähe oder Distanz, ihre Rolle als Helfer oder sogar Gegner definieren. -
Der Lehrer / Ich-Erzähler
Der Lehrer und Ich-Erzähler ist die zentrale Figur des Romans. Der Leser verfolgt das Geschehen hauptsächlich aus seiner Perspektive und vor allem seine inneren Reflexionen bestimmen die innere Handlung und die Wahrnehmung der ganzen Romanhandlung.
Er ist 34 Jahre alt, Lehrer für Geschichte und Geographie am Städtischen Gymnasium und lebt zur Untermiete. Er hat eine sichere Stelle als Beamter, ist alleinstehend und hat nur lose Bekanntschaften in seinem Umfeld, beispielsweise zu dem ehemaligen Kollegen und Außenseiter Julius Caesar. Auch zu seinen Eltern hat er ein eher distanziertes Verhältnis, das über Briefkontakt nicht hinausgeht. Zu seinen Schülern steht er in großer Distanz. Er nennt sie nicht bei ihren Namen, sondern verwendet nur den Anfangsbuchstaben ihrer Nachnamen. Er beurteilt seine Schüler oft sehr verallgemeinernd und pauschal und ist nur wenig am einzelnen Schüler interessiert. Erst später, als er vom kleinen Klub der widerständigen Schüler erfährt, wird ihm bewusst, dass seine Schüler und die Generation, der sie entstammen, nicht so einheitlich sind, wie er geglaubt hatte.
Trotz seiner gesicherten beruflichen Situation ist der Lehrer unzufrieden mit seinem Leben und auch sein Beruf bereitet ihm keine Freude mehr. Grund dafür ist die zunehmende Entfremdung, die er sowohl zur jungen Generation seiner Schüler spürt, als auch zu großen Teilen der ihn umgebenden Gesellschaft. Beide sind zunehmend dem Einfluss des autoritären politischen Regimes ausgesetzt, das mit seiner faschistischen, menschenfeindlichen Ideologie alles durchdringt und auch den Schulalltag und die Erziehung der Jugend durch Propaganda bestimmt. Diese steht daher in starkem Gegensatz zu den humanistischen Ansichten des Lehrers, der sich von dem menschenfeindlichen, rassistischen und gefühlskalten neuen Zeitgeist abgestoßen fühlt, jedoch aus Angst vor Konsequenzen zu feige ist, offen zu widersprechen oder gar Widerstand zu leisten. Er versucht daher, sich anzupassen, nicht aufzufallen und gerät immer stärker in einen Konflikt, weil er die Stimme seines eigenen Gewissens verleugnet. »Es ist eine Pest. Wir sind alle verseucht, Freund und Feind. Unsere Seelen sind voller schwarzer Beulen, bald werden wir sterben« (22).
Im Konflikt um die rassistische Bemerkung eines Schülers zeigt er sich, unter dem Druck der Beschwerde des Vaters und der Ermahnung des Schuldirektors, als feiger Opportunist, der lieber schweigt, als sich aufzulehnen, um seine Existenz nicht zu gefährden; ebenso im systemkonformen Interview mit der Zeitung zu den Gründen für den Mord an einem seiner Schüler.
Der Lehrer gehört einer Zwischenkriegsgeneration an, die den Ersten Weltkrieg in der Jugend erlebt, aber nicht mehr aktiv mitgemacht hat. Das prägende Erlebnis des Weltkriegs hat ihn seinen Glauben an einen guten Gott verlieren lassen.
Er ist die einzige Figur, die im Laufe des Romans eine Entwicklung durchläuft. Diese innere und äußere Wandlung, die ihn schließlich dazu bringt, das Land zu verlassen und als Lehrer einer Missionsschule nach Afrika zu gehen, ist eng verbunden mit seiner Suche nach Gott. Ab dem Moment in der Geschichte, in der der Erzähler zu einem positiven Verhältnis zu Gott zurückfindet, den Mut aufbringt, auf die Stimme seines Gewissens zu hören, die Wahrheit im Gerichtsprozess zu sagen und seine eigene Schuld einzugestehen, ändert sich auch sein Verhalten seinen Mitmenschen und der Gesellschaft gegenüber.Er befreit sich von den äußeren Konventionen und Rücksichten und muss sich deshalb nicht mehr anpassen an eine nationalistische, menschenfeindliche Ideologie, die seiner Moral zuwiderläuft. Zwar hat er seine gesellschaftliche Position und seine sichere Stellung nun verloren, findet aber zu einem inneren Frieden und erkennt Gott als Stimme der Wahrheit und Gerechtigkeit. Statt von zynischer Unzufriedenheit und Passivität zu sein, kümmert er sich nun um seine Mitmenschen und wird aktiv, um den wahren Täter zu überführen und damit die unschuldige Eva vor einer ungerechten Verurteilung zu bewahren. Gerade sein Verhältnis zu Eva zeigt die persönliche Veränderung, die der Lehrer seit seiner Rückkehr zum Glauben durchgemacht hat. Hat er sie zu Beginn vor allem als ein Objekt sexueller Begierde wahrgenommen, wird aus diesen Gefühlen nun Nächstenliebe. Wie Julius Caesar oder der Pfarrer wird er zu einem Außenseiter der Gesellschaft, er wird selbst zum ‘Neger’ und sieht die einzige Möglichkeit schließlich im Verlassen des Landes unter dessen faschistischer Ideoogie er er nicht mehr leben kann.
-
Julius Caesar
Der Altphilologe und ehemalige Kollege des Lehrers ist wie dieser und der Pfarrer ein Außenseiter der Gesellschaft. Durch die Affäre mit einer minderjährigen Schülerin war er vom Dienst suspendiert worden und im Gefängnis gelandet. Seit seiner Entlassung schlägt er sich als Hausierer durch. Der Lehrer bezeichnet ihn als »gestrandete Existenz« (24), deren Skurrilität sich schon am Gegensatz zwischen seiner Erscheinung und seinem Spitznamen eines römischen Kaisers zeigt. Er verkehrt in zwielichtigen Bars und Lokalen, ist mit Prostituierten gut bekannt, gilt aber auch vielen anderen Menschen am Rande der Gesellschaft als »ein wissender und weiser Mann«, den sie »ehrfürchtig« grüßen und dessen Rat sie suchen (116). Mit seiner auffallenden Krawattennadel in Form eines illuminierten Totenkopfes provoziert er gerne seine Umgebung und sagt von sich selbst, er sei ein Mensch, »der nichts mehr zu erhoffen hat und der daher mit freiem Blick den Wandel der Generationen unbestechlich begreift« (25).
Er ist sechzig Jahre alt, daher eine ältere Generation als der Lehrer, hat den Ersten Weltkrieg als Teil der aktiven Kriegsgeneration erlebt. Dennoch vertritt auch er ähnliche humanistisch-christliche Werte wie der Lehrer, die zu jenen der faschistischen Gesellschaft und zu der von ihr in besonderer Weise beeinflussten Jugend in großem Gegensatz stehen.In seiner Erklärung für die unüberbrückbare Kluft zwischen den Generationen, über die er mit dem Lehrer diskutiert, steht vor allem das veränderte Frauenbild im Vordergrund, von dem seiner Meinung nach jede Generation an jungen Männern besonders geprägt wird. Mit dem aktuellen Frauenbild der »rucksacktragende[n] Venus« (26) der sportlichen Mädchen, die genauso wie die Jungen in den vormilitärischen Ausbildungslagern gedrillt werden, kann er nichts mehr anfangen. Aufgrund dieser einseitigen Weltdeutung nennt ihn der Lehrer auch einen »Erotomane[n]« (25). Er hat außerdem einen Hang zur Astrologie, aus der er auch seine Theorie vom anbrechenden »Zeitalter der Fische« (27) entwickelt. Diese Deutung der gegenwärtigen gesellschaftlichen Situation als kaltes Zeitalter, in dem »die Seele des Menschen unbeweglich wie das Antlitz eines Fisches« (ebd.) wird, beeinflusst die Sicht des Lehrers auf seine Umgebung deutlich. Immer wieder nennt er den Schüler T in Erinnerung an diese Beschreibung später einen »Fisch«.
Julius Caesar ist außerdem einer der Helfer des Lehrers bei der Aufklärung des Mordfalls und versucht, den wahren Täter mit einer Falle zu überführen, was jedoch misslingt.
-
Der Pfarrer
Der Pfarrer ist ein »runder freundlicher Herr« (32), der im Dorf in der Nähe des Zeltlagers tätig ist, hierhin aber aus nicht genanntem Grund nur strafversetzt wurde. Der Pfarrer verkörpert Lebensfreude und bildet damit einen Gegensatz zum Lehrer; er schätzt guten Wein und Kuchen sowie Geselligkeit, so dass er den Lehrer zu sich ins Pfarrhaus einlädt und von sich selbst sagt, mit ihm könne man ruhig reden (vgl. 44). Das Pfarrhaus steht ganz im Gegensatz zum strengen Bau der danebenliegenden Kirche, es wird als gemütlich, mit blauem Dunst, der aus dem Kamin steigt, beschrieben, umgeben von einem Gemüsegarten mit Gartenzwergen und einem ruhenden Reh (vgl. 42 f.).
Der Pfarrer ist sehr belesen und gebildet, besonders mit antiken Philosophen, aber auch über Blaise Pascal debattiert er so geschickt, dass der Lehrer sich eingeschüchtert fühlt und den Pfarrer bei sich als »verteufelt gescheit« (47) bezeichnet.
Nach Aristoteles vertritt der Pfarrer die Ansicht, dass der Staat an sich zwar gottgewollt und daher gut, die jeweilige staatliche Ordnung aber ein »Produkt des freien menschlichen Willen« (46) ist und daher auch schlecht sein kann. So kritisiert er auch die herrschende staatliche Ordnung, da in ihr kein Platz für Gott mehr ist.
Der Pfarrer vertritt die Vorstellung eines alttestamentlichen, strafenden Gottes, wenn er Gott als »das Schrecklichste auf der Welt« (48) bezeichnet. Von diesem Gott hat sich der Lehrer abgewandt und möchte auch nicht mehr an ihn glauben.
Nach dem Gerichtsprozess wird der Pfarrer zu einem Helfer des Lehrers. Er gibt ihm den Hinweis, mit der Mutter von T zu sprechen, um ihn doch noch des Mordes überführen zu können. Und vor allem bietet er ihm eine Stelle an einer Missionsschule in Afrika an, was für den Lehrer der rettende Ausweg aus seiner Situation ist. Auch ist es der Pfarrer, der feststellt, dass der Lehrer nach seiner Aussage im Prozess, nach der inneren Wandlung, die dies für ihn bedeutet, nun »viel heiterer« aussieht (119); er nimmt daher gleich an, dass sein Verhältnis zu Gott sich geändert hat. -
Schüler:
Aus der eher anonym bleibenden Gruppe der Schüler treten nur wenige hervor, die genauer charakterisiert werden. Die meisten von ihnen erweisen sich dabei als Gegner des Lehrers.
-
Schüler N, Otto
Schüler N ist ein überzeugter Anhänger des totalitären Regimes und hat dessen faschistische Ideologie vollkommen verinnerlicht. Für die humanistisch-christlichen Werte des Lehrers hat er überhaupt kein Verständnis mehr, er sieht sie vielmehr als Verrat am faschistischen Staat an. Er ist von der Überlegenheit der weißen Rasse überzeugt, jegliches Denken ist ihm verhasst und sogar Selbstreflexion wie beispielsweise Tagebuchschreiben lehnt er ab; dies ist für ihn »typische Überschätzung des eigenen Ichs« (57). Damit verkörpert N für den Lehrer alle negativen Eigenschaften der verrohten, inhumanen neuen Generation, die er nicht mehr verstehen kann.
Durch den Konflikt, der sich um den rassistischen Satz in seinem Aufsatz entzündet, wird er zum erbitterten Feind des Lehrers, der dessen Hass zu spüren bekommt. Er steht auch als Gegenpol zu Schüler B, der nach diesem Vorfall den Klub gründet, der für die humanen Werte des Lehrers eintritt.
N lässt sich außerdem von seinem Vater als Spitzel gegen den Lehrer einsetzen, dem sie gemeinsam »das Genick brechen wollen« (59), indem sie ihn weiterer staatsfeindlicher Äußerungen überführen wollen.
Nach dem Vorfall mit dem aufgebrochenen Kästchen im Zeltlager, für das Z seinem Zeltkameraden N die Schuld gibt, wendet er sich jedoch hilfesuchend an den Lehrer mit der Bitte, ihm einen anderen Zeltplatz zu geben und ihm gegen die Rachegedanken Zs zu helfen. Der Lehrer verspricht ihm dies zwar, unternimmt dann aber nichts, obwohl er durch die Lektüre des Tagebuchs weiß, dass N nun in Lebensgefahr schwebt. Aufgrund dieser Mitschuld, die er damit am Tod von N auf sich lädt, erscheint ihm N später als Gespenst im Traum und fordert ihn auf, ihn als Opfer nicht zu vergessen. -
Schüler Z
Bis zum Geschehen im Zeltlager ist Z eher unauffällig und tritt nicht weiter in Erscheinung. Er repräsentiert keinen der ideologischen Pole wie Schüler N oder B. Durch sein Tagebuchführen während des Zeltlagers, das den Regimeanhänger N als »typische Überschätzung des eigenen Ichs« (57) provoziert, zeigt er eine Individualität und geistige Eigenständigkeit, die ihn aus der bewussten Uniformität der anderen Schüler heraushebt. Das zeigt auch schon die Bemerkung des Lehrers am Beginn der Wehrübungen im Zeltlager, dass der Z sich nur schwer einreihen lasse (vgl. 36).
Fast allen anderen Schülern ist das Denken und jede intellektuelle Beschäftigung verhasst, er dagegen reflektiert über sich selbst und setzt sich mit seinem Innenleben auseinander. Auch ist er zu Mitgefühl mit anderen Menschen, beispielsweise Eva, fähig, in die er sich verliebt. Im Moment des Mitleidens mit ihrem traurigen Schicksal spürt Z auch, dass er eine Seele hat. Später ist er sogar bereit, den Mord aus Liebe zu Eva und um sie zu beschützen, auf sich zu nehmen. Als er jedoch erfährt, dass ihre Liebe nur vorgetäuscht war und sie ihn nur benutzt hat, um mit ihrer Bande in das Zeltlager zu kommen, wendet er sich enttäuscht von ihr ab.
Z ist nur mit seiner herrischen Mutter aufgewachsen, da sein Vater, ein Universitätsprofessor, früh verstorben ist. Zur Mutter hat er kein gutes Verhältnis, da er sich von ihr vernachlässigt fühlt und sie ihre Dienstboten herumschikaniert. Der Konflikt zwischen Mutter und Sohn eskaliert schließlich im Gerichtsprozess. Z hat auch einen sehr jähzornigen Wesenszug, der sich nicht nur in dieser Szene im Prozess zeigt, sondern auch schon zuvor bei seinen Morddrohungen im Tagebuch, gegen jeden, der sein Kästchen aufbricht, und bei der Aggressivität, mit der er seinen inneren Freiraum gegen N verteidigt. -
Schüler T
Schüler T ist insgesamt sehr unauffällig, angepasst und immer höflich. Er fällt dem Lehrer das erste Mal bei der Beerdigung des kleinen W auf durch sein starres, überlegen wirkendes Lächeln und seinen ausdruckslosen, kalten beobachtenden Blick aus runden, hellen Augen ohne Glanz und Schimmer (vgl. 31), die ihn an einen Fisch in dem von Julius Caesar vorausgesagten »Zeitalter der Fische« erinnern. Nicht nur der Lehrer, auch andere Figuren wie beispielsweise Eva beschreiben T so. Er scheint keinerlei Emotionalität oder Empathie zu haben, bis auf den »Schimmer des Entsetzens« in seinem Blick, als er begreift, dass der Lehrer ihn als Mörder überführt hat, sind ihm nie Gefühlsregungen anzumerken. T wird von Schüler B charakterisiert als einer, der »entsetzlich wißbegierig« ist und »immer [...] alles genau wissen möchte, wie es wirklich ist« (110). Daher möchte er auch mehr über Leben und Tod wissen, über die Geburt eines Menschen und darüber, wie das Sterben ist.
Das emotionslose Beobachten aller menschlichen Regungen ohne eigene innere Anteilnahme ist ein so starkes Kennzeichen für T, dass beim Lehrer dadurch bereits ein Verdacht auf T als Täter entsteht, als Eva vor Gericht beschreibt, wie der fremde Junge den erschlagenen N regungslos betrachtet. Auch die Prostituierte Nelly beschreibt denselben Wesenszug an T.
T stammt aus einem sehr reichen Elternhaus im Villenviertel der Stadt, ist jedoch emotional völlig vernachlässigt, da beide Eltern nie Zeit für ihn hatten. Auch wenn T sich nicht als überzeugter Anhänger des politischen Regimes hervortut, so ist er doch ein besonderes Beispiel für die emotionale Verrohung, das völlige Fehlen von Mitmenschlichkeit der Jugend, die auch Ziel des frühen militärischen Drills in der faschistischen Gesellschaft sind und die der Lehrer als erschreckend und abstoßend an dieser neuen Generation wahrnimmt. Die totalitäre Ideologie des autoritären Regimes, die jegliche humanistische Werte vernichten will, fällt bei einer Person wie T also auf fruchtbaren Boden.
Bei Schüler T treffen drei wichtige Motive des Buches zusammen: Das Motiv der Augen, das Motiv des Fisches und das Motiv der Kälte. Zudem ist er mit dem Lehrer eng verbunden, beispielsweise über das Motiv der Schuld. Der Lehrer versucht, die Schuld, die er auf sich geladen hat, nicht nur mit seiner Aussage im Prozess abzugelten, sondern auch dadurch, dass er T als wahren Täter überführt und damit ein neues Unrecht, Evas unschuldige Verurteilung, verhindert. Durch den Selbstmord von T, für den dieser den Lehrer verantwortlich macht, lädt der Lehrer aber wieder neue Schuld auf sich (was ihm im Traum dann auch als Bild vom ineinander Übergehen von Henker und vom Mörder erscheint).
-
Schüler B
Schüler B löst sich erst spät aus der anonymen Gruppe der Schüler. Er kommt nach der Aussage des Lehrers im Prozess zu ihm nach Hause, um ihm seinen Verdacht gegen T mitzuteilen, da er weiß, dass der am Tatort gefundene Kompass T gehört. Er teilt dem Lehrer auch wichtige Details über die Persönlichkeit von T mit, die ein Motiv für die Mordtat von T sein könnten.
Bei diesem Besuch erfährt der Lehrer auch, dass sich B bereits nach der Auseinandersetzung um den rassistischen Satz im Aufsatz von N mit drei anderen Schülern der Klasse zusammengetan hat. Sie teilen die Werte und Ansichten des Lehrers und haben den Brief gegen ihn nur unter Druck unterschrieben. Inzwischen haben sie einen Klub gegründet, in dem sie regelmäßig verbotene Literatur lesen und sich den Leitsatz »Für Wahrheit und Gerechtigkeit« gegeben haben (114). Damit stehen diese vier Schüler in großem Gegensatz zu allen anderen Schülern, für die die humanistischen Werte des Lehrers keine Bedeutung mehr haben und die völlig von der inhumanen Propaganda des totalitären Systems beeinflusst sind. Da der Lehrer für die Mitglieder dieses Klubs der einzige Erwachsene ist, den sie kennen, der die Wahrheit liebt, entschließen sie sich, dem Lehrer bei der Überführung des wahren Täters T zu helfen. -
Schüler W, Heinrich
Der »kleine W» stirbt bereits im siebten Kapitel des Romans und ist von Beginn an krank, da er sich bei Regen im Fußballstadion eine Lungenentzündung zugezogen hat. Sein letzter Wunsch ist es, den Tormann seiner Lieblings-Fußballmannschaft an seinem Sterbebett noch einmal zu sehen. Der Lehrer weiß, wo er wohnt und kann ihm diesen Wunsch erfüllen. Während der Torwart noch an seinem Bett erzählt, stirbt der kleine W selig lächelnd. Auf seiner Beerdigung wird dem Lehrer die Feindschaft des Schülers N bewusst. Außerdem fällt ihm das erste Mal der Schüler T auf, der ihn emotionslos wie ein Fisch anstarrt.
Im Zeltlager fällt dem Lehrer der kleine W wieder ein, angesichts der auf einen Kriegseinsatz vorbereitenden Aktivitäten der Schüler. Er bezeichnet ihn hier in Gedanken nicht nur als den »Kleinste[n]« der Klasse, sondern auch als den »Freundlichsten« (34). Er erinnert sich, dass W sich auch sonst von seinen Klassenkameraden unterschied und daher gar nicht in die kalte Uniformität der neuen Jugend gepasst hat: »du wärest der einzige gewesen, der nichts gegen die Neger geschrieben hätte. Drum mußtest du auch weg« (ebd.). -
Eltern
Die Figuren der Eltern werden bis auf die Ausnahme des Vaters des kleinen W durchgehend negativ beschrieben. Sie sind ihren Kindern gegenüber gleichgültig, vernachlässigen sie oder infiltrieren sie mit der faschistischen Ideologie und setzen sie als Spitzel gegen vermeintliche ‘Staatsfeinde’ ein.
-
Bäckermeister N
Bäckermeister N ist der Vater von Schüler N, ein wohlhabender Bäckermeister, der im Roman auftritt, um sich über den Lehrer zu beschweren, der seinen Sohn aufgrund seiner rassistischen Aussagen über die Menschenwürde schwarzer Menschen ermahnt hatte. Er ist ein überzeugter Anhänger des totalitären, faschistischen Staates und wiederholt dessen Propaganda bei jeder Gelegenheit. So wirft er dem Lehrer aufgrund seiner Verteidigung der Menschenwürde schwarzer Menschen »Sabotage am Vaterland« vor und droht ihm ernsthafte Konsequenzen an. Die Werte des Lehrers sind für ihn nur »Humanitätsduselei«, mit der die totalitäre Ideologie untergraben und die Jugend geschwächt werde.
Er zeichnet sich sprachlich nicht nur durch seine Wiedergabe der faschistischen Propaganda aus, sondern auch durch eine äußerst gestelzte Sprache, in die er lateinische Zitate sowie Anspielungen auf literarische Werke einbaut, um eine überlegene Bildung zu demonstrieren. Er ist daher ein Beispiel des Kleinbürgers, der Werte wie Mitgefūhl, Gerechtigkeit und Wahrhaftigkeit durch Ideologietreue und Menschenverachtung sowie eine auch sprachlich latente Gewaltbereitschaft ersetzt hat, dies aber sprachlich durch einen aufgesetzten Bildungsjargon verdeckt.
Dem Lehrer gegenüber ist er feindlich eingestellt. Er richtet seinen Sohn darauf ab, den Lehrer zu bespitzeln, damit er im Falle von weiteren ‘staatsfeindlichen Bemerkungen’ Beweise hat, um dessen Existenz zu zerstören. So schreibt auch die Mutter von N in ihrem Brief an den Sohn im Zeltlager, er solle immer Bericht erstatten, ob der Lehrer nicht wieder solche Äußerungen »wie über die Neger« fallen lasse, dann könnte der Vater ihm das Genick brechen (59).
In seinem Interview zum Prozessauftakt bezeichnet der Bäckermeister den Lehrer als »getarnten Staatsfeind[...]« (80) und nach dessen Geständnis im Prozess beschuldigt er ihn, seinen Sohn auf dem Gewissen zu haben. -
Mutter Z
Sie ist die Witwe eines Universitätsprofessors, der früh verstorben ist. Der Sohn beschreibt sie als herrisch, sie habe immer alle Dienstmädchen herumkommandiert und sie schlecht behandelt, was ihn an Evas Schicksal erinnert. Er fühlt sich dagegen von ihr vernachlässigt. Im Gerichtssaal tritt sie mit einem schwarzen Schleier vor dem Gesicht auf, so dass man ihre Emotionen nur erahnen kann. Es kommt zwischen ihr und ihrem Sohn zum Eklat, als sie Eva beleidigt. Sie sieht in ihrem Sohn die Schwächen ihres verstorbenen Ehemannes, beispielsweise den Jähzorn und hatte nie ein liebevolles Verhältnis zu ihm. Schließlich bricht der Sohn im Gerichtssaal mit seiner Mutter.
-
Mutter T
Auch die Mutter von T, Ehefrau eines reichen Fabrikanten, hat ihren Sohn immer vernachlässigt. Sie wird als elegante Dame beschrieben und hatte nie Zeit für ihn, da sie mehr mit gesellschaftlichen Ereignissen beschäftigt war. Sie scheint auch keine Gefühle für ihn zu haben. Laut dem Diener muss auch der Sohn sich immer bei seiner Mutter anmelden lassen, wenn er mit ihr sprechen möchte. Und selbst nach seinem Selbstmord zeigt sie keine echte Trauer und kann nicht weinen.
-
Eva
Die fünfzehnjährige Eva ist die wichtigste Frauenfigur im Roman und, zusammen mit der Prostituierten Nelly und dem Mädchen Annie aus dem Mädchenlager im Schloss, ist sie auch die einzige, die einen Namen trägt. Sie ist als Figur eine Außenseiterin im Roman, die abseits der gesellschaftlichen Konventionen steht und Täterin wie auch Opfer der Umstände, aus denen sie stammt, zugleich ist.
Nachdem sie aus einer Besserungsanstalt ausgebrochen ist, ist sie nun Anführerin einer Räuberbande, die in einer Höhle haust und sich mit Stehlen durchbringt. Sie hat eine traurige Vorgeschichte, ihre Kindheit ist überschattet von Gewalterfahrungen. Aufgewachsen als Waise, musste sie schon früh als »Haustochter« (64) im Haushalt anderer Familien arbeiten. Hier war sie jedoch den sexuellen Übergriffen der Männer ausgesetzt, floh und landete in einem Heim. All diese Erfahrungen haben sie geprägt und sie hart, brutal und rücksichtslos gegen andere werden lassen. So beobachtet der Lehrer sie bei einem Raubüberfall auf eine alte blinde Frau und den Schüler Z verführt sie, damit ihre Bande gleichzeitig im Zeltlager stehlen kann. Sowohl Z als auch den Lehrer beeindruckt sie durch ihre körperliche Schönheit. Allerdings beginnt das Verhältnis von Z und Eva mit gegenseitiger Gewalt, nicht als eigentliches Liebesverhältnis.
Im Prozess entschließt sie sich schließlich, nach dem Vorbild des Lehrers, die Wahrheit auszusagen, obwohl sie dies selbst ebenfalls in große Schwierigkeiten bringen kann. So wird sie nach ihrer Aussage dann auch tatsächlich des Mordes angeklagt, da man ihrer Version eines zweiten, unbekannten Jungen am Tatort nicht glaubt. Sie zeigt wie der Lehrer hier Charakterstärke und stellt die Wahrheit und Gerechtigkeit vor eigene Feigheit oder Opportunismus. Sie gesteht auch, dass sie selbst zum Mord an N bereit gewesen wäre, nachdem sie gesehen hatte, wie dieser Z vom Felsen gestoßen hatte. Auch gibt sie bei dieser Gelegenheit zu, Z nie geliebt zu haben, was sie seine Liebe und Unterstützung verlieren lässt. -
Direktor
Der Schuldirektor, zu dem der Lehrer nach der Beschwerde des Bäckermeisters gerufen wird, teilt eigentlich die humanistischen, liberalen Ansichten des Lehrers. Er selbst hat eine andere politische Vergangenheit als sie das totalitäre Regime vertritt, unterschrieb noch vor wenigen Jahren »flammende Friedensbotschaften« (16). So äußert er Verständnis für die Haltung des Lehrers in der Auseinandersetzung mit dem Schüler N und seinem Vater. Doch ermahnt er ihn gleichzeitig, dass es ihre Aufgabe sei, die Jugend, wie von staatlichen Erlassen vorgegeben, in dessen totalitärer Ideologie zu schulen und sie moralisch zum Krieg zu erziehen. Er selbst hat den »Zeitgeist« der neuen Zeit erkannt und hat sich dazu entschieden, sich anzupassen und nicht aufzubegehren, da er seine sichere Stellung und die kurz bevorstehende Pension nicht verlieren möchte. Er handelt also nach außen als angepasster regimetreuer Mitläufer und übt nur innerlich oder im Privaten Kritik. Damit entspricht er dem Verhalten des Lehrers bis zu seiner Aussage im Prozess.
Seine Einstellung unterstreicht er mit einem Exkurs ins antike Rom und vergleicht die neu aufgestiegene Riege des faschistischen Staates mit dem Aufstieg der Plebejer 287 vor Christi. Damit macht er indirekt seine Kritik am neuen Staat deutlich, die der Lehrer als Geschichtslehrer versteht und als Warnung ernst nimmt.
Bei der anschließenden Revolte gegen den Lehrer bringt der Direktor die Schüler durch eine Strafpredigt wieder zur Raison und unterstützt den Lehrer damit, seine berufliche Laufbahn trotz des Vorfalls fortsetzen zu können. -
Feldwebel
Der Feldwebel ist mit 63 Jahren ein alter Soldat, der bereits im Ersten Weltkrieg im Landsturm im Einsatz war. Er hat sich dem neuen Regime und dem Zeitgeist angepasst, allerdings möchte er lieber nicht vom Krieg sprechen, was den Lehrer zunächst erstaunt, bis der Feldwebel ihm sagt, er habe drei erwachsene Söhne.
Zwar erfüllt er seinen Auftrag, die vormilitärische Ausbildung der Jungen zu übernehmen, jedoch fällt ihm das zunehmend schwer. Schon nach wenigen Tagen humpelt er und erscheint dem Lehrer in vier Tagen um zehn Jahre gealtert. Eigentlich will er nur nach Hause, wie er dem Lehrer anvertraut.
Im Zeitungsinterview vor dem Prozessauftakt sagt er, aus seiner Sicht seien die Ursachen des Mordes ein »Mangel an Disziplin« (79), endet jedoch mit den Worten, dass er als alter Soldat für den Frieden sei. -
Annie und ihre Freundin
Der Lehrer belauscht bei einem Spaziergang durch den Wald das Mädchen Annie und ihre Freundin. Sie sind zwei Mädchen aus dem Mädchenlager im Schloss, das dort gleichzeitig mit dem Zeltlager der Jungen in der Nähe stattfindet.
Am Vormittag waren die Mädchen beim Marschieren am Zeltlager vorbeigekommen und der Lehrer hatte sich abschätzige Gedanken über die verschwitzten, schmutzigen Mädchen mit vom Marschieren dicken Beinen gemacht und sie als »rucksacktragende Venus« oder »arme Tiere«, neben denen sogar der N noch ein Mensch sei (37), abqualifiziert.
Nun beschweren sich die Mädchen in dem heimlich belauschten Gespräch über die schlechten Lebensumstände im Lager, den militärischen Drill, den sie verabscheuen. Sie wollen eigentlich nur nach Hause und erzählen sich, dass sogar ihre Lehrerin, die dem Lehrer gegenüber noch stolz von den Amazonen, die sie seien, gesprochen hatte, letztens heimlich geweint hätte. Sie vertreten schließlich die Meinung, die Männer seien verrückt geworden und würden die Gesetze bestimmen.
Dem schließt sich der Lehrer in Gedanken an und schämt sich für seinen Spott und seine Feigheit, nichts gegen die herrschenden Umstände zu tun. -
Eltern Erzähler
Zu seinen Eltern hat der Lehrer ein sehr distanziertes Verhältnis. Dies besteht eigentlich nur aus Briefen, in denen zum größten Teil nur Floskeln enthalten sind, so beispielsweise zum Geburtstag oder zu Weihnachten. Zu Besuch kommen die Eltern nie.
Der Vater ist ein pensionierter Werkmeister, beide werden als einfache, fromme Menschen beschrieben, die vom Sohn auch finanziell unterstützt werden. Daher sind die beiden auch entsetzt, als der Sohn seine Stelle durch sein aus ihrer Sicht völlig unnötiges Geständnis vor Gericht verloren hat.
Als der Lehrer im Tabakladen mit dem alten Verkäufer spricht, der allen am Prozess Beteiligten eine Mitschuld durch ihre Gottesferne gibt und und dort dann schließlich selbst die Stimme Gottes hört, wird ihm bewusst, dass seine Eltern zwar äußerlich fromme Kirchgänger sind, aber eigentlich ebenso gottesfern. Er erinnert sich an seine Kindheit, die vom ständigen Streit der Eltern geprägt war und ihm wird klar, dass dort Gott nicht gewohnt hat, wie etwa bei dem in Harmonie und Frieden lebenden alten Ehepaar aus dem Tabakgeschäft.
In ihrem letzten Brief vor seiner Abreise nach Afrika äußern sich die Eltern froh darüber, dass ihr Sohn eine neue Stelle gefunden hat und bedauern nur, dass er dafür so weit weg reisen muss.